回首2023年,我院全体教职员工秉持着严谨求实的科研精神,不断攀登科学高峰,通过不懈努力和团队协作,在学科建设、项目立项、论文发表、著作出版等多个方面都取得了显著进展。以下是对2023年度科研成果的详细梳理与展示。
科研成绩
2023年,我院教师(一作或通讯)共发表学校认定的二类A级以上学术论文36篇,其中特类1篇,一类A级8篇,一类B级9篇,二类A级18篇;共获得纵、横向课题立项14项,其中国家级项目2项,教育部2项,到校科研经费共计171.5万元,其中横向企业课题总经费67.5万元;共在学校认定的三级以上出版社出版专著6部,其中一级出版社1部,二级出版社3部,三级出版社2部;共4份研究报告被省级及以上政府或领导采纳或批示,其中1份报告被中央有关部门采用。
论文发表

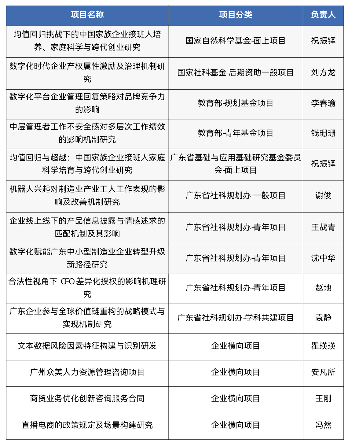
项目立项

著作出版

研究报告

2023年度我院所取得的研究成果离不开学院每一位师生的辛勤付出和无私奉献,也离不开学院领导的高度重视和大力支持。展望未来,希望这些研究成绩能够进一步激发我院科研人员的创新热情,推动科研工作再上新台阶!